欢迎访问新疆维吾尔自治区霍尔果斯政府网站!
今天是:
无障碍

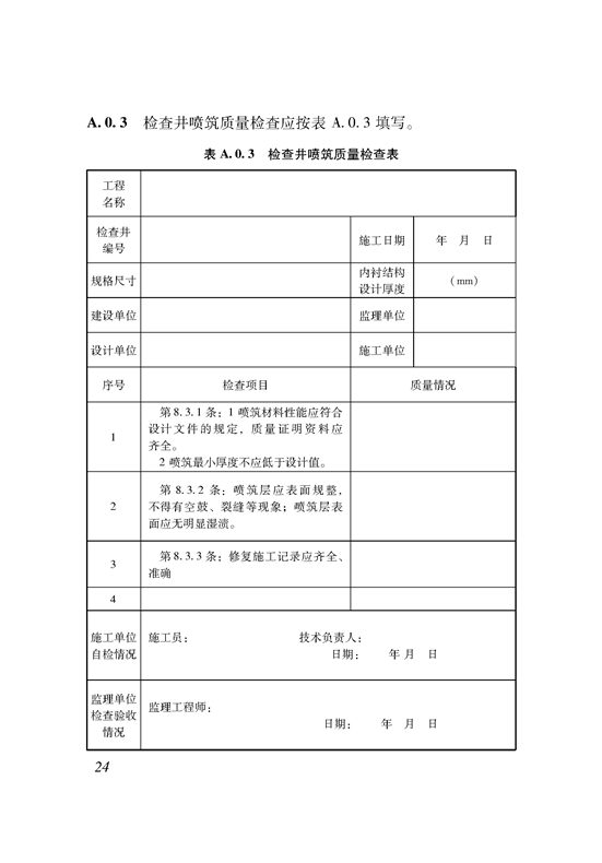
城镇排水检查井水泥基材料喷筑法修复技术规程

时间:2025-12-22  文章来源:新疆维吾尔自治区住房和城乡建设厅官网  作者:  

































 

上一条:   下一条:  

关闭