欢迎访问新疆维吾尔自治区霍尔果斯政府网站!
今天是:
无障碍

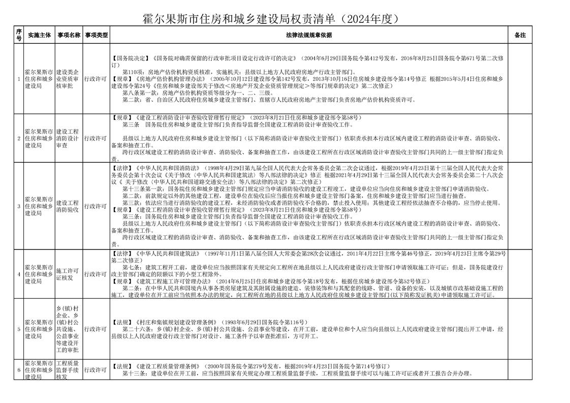
霍尔果斯市住房和城乡建设局权责清单(2024年度)

时间:2025-10-28  文章来源:霍尔果斯市住房和城乡建设局  作者:  













 

上一条:   下一条:  

关闭